
在保险行业竞争日趋白热化的当下,如何把股东优势转化成保险公司自身的品牌及竞争优势是与工银安盛人寿一样险企的重要课题。大概想要解锁这一难题的首要关键词是合规经营。
来源:时光智保乐盈配资
俗话说,背靠大树好乘凉。工银安盛人寿的股东背景可以说是杠杠得硬,宇宙第一大行中国工商银行以60%股权占据第一大股东地位,其他股东分别是安盛中国公司27.5%股权,五矿资本控股有限公司10%股权,中国五矿集团有限公司2.5%股权,这一股东背景堪称“梦幻组合”,集国有大行的渠道、国际巨头的专业和本土央企的资源于一身,可谓出身“显贵”。
但是,11月12日,国家金融监督管理总局的一纸行政处罚公告,掀开了工银安盛人寿的遮羞布。行政处罚公告显示,工银安盛人寿因未严格执行销售行为可回溯制度、未经批准变更营业场所、委托医护人员销售健康保险产品以及提供的清单、数据不准确等问题,于2025年10月31日收到国家金融监督管理总局下发的《行政处罚决定书》,工银安盛人寿被处以合计罚款115万元的行政处罚。
来自工银安盛官网
对此,工银安盛人寿指出,上述行为均发生在2023年及以前。针对前述事项,公司高度重视,积极整改,并将持续完善合规经营,提升内控管理水平。
你以为监管会因时过境迁而网开一面“既往不咎”?那么,就是大错而错了,监管机构的处罚行为恰恰是“既往要咎”的具体体现,尽管违规行为发生在2023年以前,但公司的合规漏洞和错误是真实存在的,必须予以追究和处罚,以儆效尤。
值得注意的是,此次处罚的是23年及以前的行为乐盈配资,那么,24年和即将结束的25年,工银安盛人寿在合规上的表现如何呢?
工银安盛人寿的合规问题并非孤例。
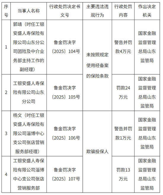
2024年至2025年间,其多家分支机构也因各类违规行为接连受罚。2025年8月,工银安盛人寿山东分公司因“未按规定使用经备案的保险条款”,被山东监管局责令改正并罚款24万元,相关责任人被警告并罚款4万元;同一行政处罚信息公开表还显示,工银安盛人寿淄博中心支公司张店营销服务部因“欺骗投保人”,被罚13万元,相关责任人被警告并罚款1万元。
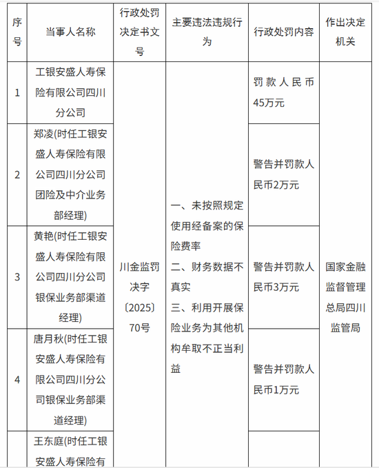
同月,其四川分公司也因“未按规定使用经备案的保险费率、财务数据不真实、利用保险业务为其他机构牟取不正当利益”等多项违规行为,被四川监管局罚款45万元,四位相关责任人被警告并罚款累计为10万元。
来自国家金融监督管理总局四川监管局
时间回溯至2024年,工银安盛人寿的违规处罚记录已频频出现。
2024年12月乐盈配资,山东分公司因未如实记录保险业务事项被罚款40万元,相关责任人被警告并罚款8万元。
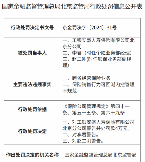
2024年9月,工银安盛人寿北京分公司因跨省经营保险业务和保险销售行为可回溯内控管理不规范,被处罚4万元,相关责任人被警告处理;
2024年8月,山西分公司相关责任人因对保险代理人的产品培训中片面夸大保险责任的行为受到处罚。
对于工银安盛人寿来说,罚金事小,但是这些看似孤立的违规事项,共同勾勒出工银安盛人寿在合规管控上的系统性漏洞,则值得引起重视。
此外,近两年,工银安盛人寿在公司治理方面也面临严峻挑战。
2025年1月,总裁吴茜离任后,该岗位便空悬长达数月,直至6月才确定工商银行浙江省分行原副行长包伶捷为拟任人选,目前仍待监管批复。而2024年5月,工商银行北京分行副行长王都富才出任公司董事长,这一职位此前也已空缺一年半时间。
2024年以来,工银安盛人寿管理层发生了一系列人事变动。2024年因董事更替、任免等原因,董事累计变更人数超过董事会成员三分之一。到2024年11月,中央纪委国家监委网站披露消息显示,工银安盛人寿原执行董事、副总裁陶仲伟因严重违纪违法被查。后经调查,陶仲伟“利用职权和职务影响,为他人在理财产品代销等方面谋利,并收受巨额财物”,最终被开除党籍和公职。
上图为陶仲伟
高管层的变动,尤其是违纪案件的爆发,无疑会对工银安盛人寿的发展战略连贯性和内部治理带来不小的挑战。
此外,也正因为工银安盛人寿的股东背景雄厚,也使得其在业务结构上较为依赖银保渠道,市场独立经营能力有待加强。
近两年来,工银安盛人寿的业绩表现受新会计准则的应用和资本市场波动曾出现大幅波动。2024年前三季度累计净利润为17.94亿元,但第四季度净利润骤降至-8.63亿元,几乎抵消前三季度盈利的一半。
与其他银行系险企比较,2025年前三季度工银安盛人寿净利润达39.68亿元,距中邮人寿的91.29亿元,差距较大;其保险业务收入为459.14亿元,建信人寿则紧追其后为448.63亿元。看来,想要成为“净利润”和保险业务收入的“双料冠军”,工银安盛人寿还有很长的路要走。
在保险行业竞争日趋白热化的当下,如何把股东优势转化成保险公司自身的品牌及竞争优势是与工银安盛人寿一样险企的重要课题。大概想要解锁这一难题的首要关键词是合规经营。
海量资讯、精准解读,尽在新浪财经APP
责任编辑:王馨茹 乐盈配资
佳成网官网提示:文章来自网络,不代表本站观点。